面对当前严峻的能源危机、环境污染等问题,开发研究电动汽车已成为汽车行业的主流方向,而目前高效稳定的动力电池是电动汽车研究领域的核心问题。因此,本项目研究电动汽车电池管理系统(BMS)的关键技术,探究准确估测电池的荷电状态(SOC)以及锂电池的外围均衡电路的设计方法。本项目将对具体工作模式下的SOC算法进行进一步的研究和归纳,以及进一步的实验认证;本项目还将对电池的过充和过放现象进行具体研究,设计实现电池过充过放状态下切断主电流回路的硬件电路。
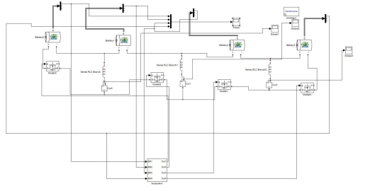
单层锂电池外围均衡电路仿真
一.仿真目的
实现四个(一组)锂电池在不同初始状态下的SOC均衡,验证外围均衡电路的可行性。
二.仿真器件
Matlab软件
三.仿真电路

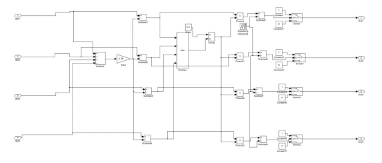
子系统

四.实验内容
将锂电池的初始SOC情况分为以下7种,进行仿真验证(将4个锂电池SOC情况记为S1,S2,S3,S4,规定SOC(ave)=1/4*(S1+S2+S3+S4)
记录SOC变化图像及三个电感上的电流变化情况如下所示:
1.有一个电池SOC大于均值
(1)S1=80.01 S2=79.97 S3=79.96 S4=79.95


(2)S1=79.97 S2=80.01 S3=79.96 S4=79.95


2.有两个电池SOC大于均值
(1)S1=80 S2=79.98 S3=79.96 S4=79.95


(2)S1=80 S2=79.95 S3=79.96 S4=79.98


(3)S1=79.96 S2=80 S3=79.98 S4=79.95


3.有三个电池SOC大于均值
(1)S1=80 S2=79.98 S3=79.97 S4=79.94


(2)S1=80 S2=79.98 S3=79.94 S4=79.97
图像如下:


模型下载 www.youwenfan.com/contentcng/52369.html
五.实验分析
1.当单节电池电量大于平均电量时,对应的开关管就要导通。
2.当两节或者两节以上电池电量大于平均电量时,对应的开关管同时导通,电量差越大,对应的开关管导通时间越长。
3.当开关管开通时,电池对电感充电,电感上的电流基本呈线性上升,电感给电池充电时,电感上的电流基本呈线性下降,且数值小于零。
