大家好,这里是专注表观组学十余年,领跑多组学科研服务的易基因。
植物因其独特的生物学特性(如生殖细胞发育较晚、体细胞与生殖细胞界限模糊),使得环境诱导的表观修饰更易跨代遗传,成为研究表观遗传可塑性的理想模型。当植物遭遇干旱、盐胁迫或病虫害时,它们不仅能通过表观遗传修饰激活防御基因,还能将这种“胁迫记忆”传递给下一代,使子代在面临相似挑战时能更从容应对。
植物表观遗传学的研究不仅深化了对生命本质的理解,更为应对全球气候变化下的粮食安全挑战提供了新思路。它架起了基因型与表型之间的桥梁,揭示了环境与基因互作的深层机制,为可持续农业发展带来了无限可能。
易基因在植物表观遗传学研究领域提供技术支撑产出的成果涵盖DNA甲基化、RNA甲基化、染色质修饰等方面,小编精选几篇不同植物物种的表观研究论文与您一起来回顾。
1、ChIP-seq等揭示桃树需冷量和芽休眠调控的关键基因

本研究通过基于345份桃树(Prunus persica (L.) Batsch)材料的结构变异的全基因组关联研究(GWAS),鉴定出PpDAM6(DORMANCY-ASSOCIATED MADS-box)是调控需冷量的关键基因。通过在桃树芽中瞬时沉默PpDAM6基因,以及在转基因苹果(Malus×domestica)中稳定过表达该基因,验证了PpDAM6在需冷量调控中的功能。结果表明,PpDAM6在调控桃树和苹果的芽破眠、随后的营养生长和开花过程中具有进化上保守的功能。PpDAM6启动子区域的30-bp缺失与低需冷量品种中PpDAM6表达量的降低显著相关。基于这一30-bp插入/缺失(indel)开发的PCR标记可用于区分非低需冷量和低需冷量的桃树品种。ChIP-seq结果表明,在低需冷量和非低需冷量品种中,PpDAM6位点的H3K27me3修饰在休眠过程中未表现出明显变化,且从全基因组水平来看,低需冷量品种的H3K27me3修饰发生得更早。PpDAM6能够通过诱导下游基因PpNCED1(9-顺式环氧类胡萝卜素双加氧酶1,ABA生物合成的关键酶)和CALS(胼胝质合成酶)的表达来介导细胞间通讯。本研究揭示了由PpDAM6复合体形成的基因调控网络,该网络介导了桃树需冷量调控下的休眠和芽破眠过程。对需冷量自然变异遗传基础的深入理解,将有助于育种者开发适合在不同地理区域种植的不同需冷量品种。

图1:桃树芽破眠相关遗传组分的模型

图2:桃树中H3K27me3的ChIP-Seq分析及EVG位点中H3K27me3水平。
精读>>>项目文章|Plant Physiol:郑州果树所王力荣团队ChIP-seq等揭示桃树需冷量和芽休眠调控的关键基因
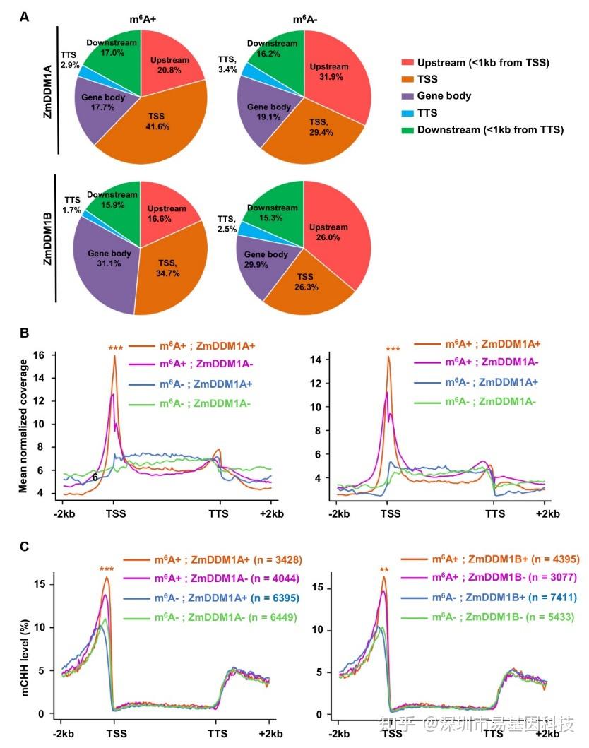
2、RNA m6A修饰促进玉米籽粒发育过程中的DNA甲基化

研究通过m6A-seq和BS-seq等分析揭示了玉米(Zea mays)中m6A和5mC之间通过mRNA腺苷甲基化酶(ZmMTA)(m6A甲基转移酶复合体的关键因子)与DNA甲基化1(ZmDDM1)(调控DNA甲基化的关键染色质重塑因子)减少之间的相互作用而发生串扰。与无m6A修饰的基因相比,带有m6A修饰的基因具有更高水平的DNA甲基化。ZmMTA功能丧失导致玉米胚胎发生和胚乳发育过程中严重停滞,导致m6A修饰基因5'区CHH甲基化显著降低。而ZmDDM1功能丧失对ZmMTA相关活性没有明显影响。这项研究在玉米籽粒发育过程中建立了m6A和5mC之间的直接联系,并提供了RNA修饰和DNA甲基化之间相互作用的见解。

图1:m6A修饰和DNA甲基化的协作。

图2:ZmMTA促进m6A修饰基因5'区的mCHH。

图3:m6A促进ZmDDM1与TSS(转录起始位点)的结合。
精读>>>互作研究:RNA m⁶A修饰促进玉米籽粒发育过程中的DNA甲基化
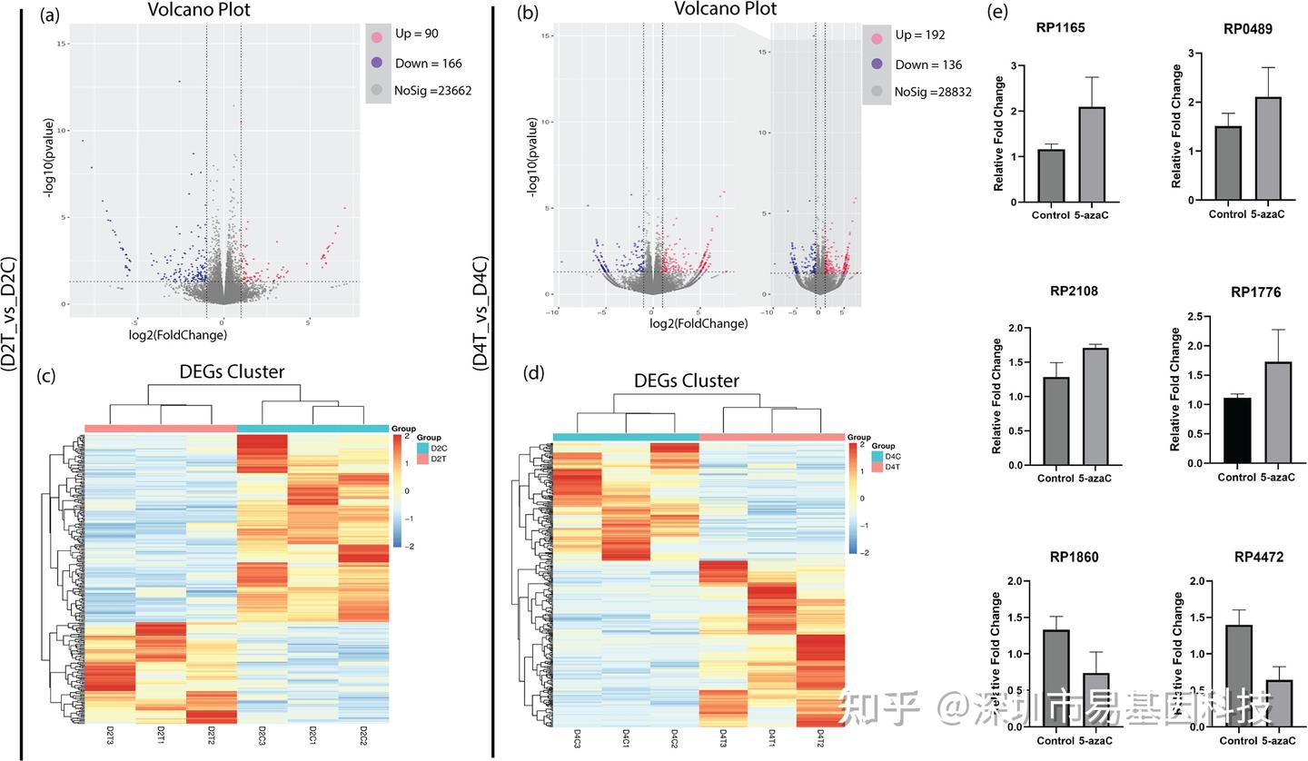
3、WGBS+RNA-seq助力揭示植物不定根再生的DNA甲基化调控机制

本研究利用5-azaC DNA甲基化抑制剂,使根原基的启动和发育更早发生,从而提高刺槐的不定根再生率。WGBS揭示了在5-azaC处理样本中,整体甲基化水平下降,而在所有背景(包括CHH、CHG和mergedCG)中,低甲基化胞嘧啶位点和区域增加,从而导致转录变异。酵母双杂交(Yeast Two-Hybrid, Y2H)实验揭示了一个以RpMYB2为中心的转录因子(Transcription Factors, TFs)网络,这些转录因子被RpWRKY23、RpGATA23、RpSPL16以及其他基因如RpSDP、RpSS1、RpBEN1、RpGULL05和RpCUV转录激活,其核定位表明它们可能共定位。酵母单杂交(Yeast One-Hybrid, Y1H)实验揭示RpMYB2互作蛋白RpGATA23、RpWRKY23与RpSK6、RpCDC48的启动子互作,而荧光素酶报告基因实验(Luciferase Reporting Assay, LRA)验证了其与RpSK6结合。本研究结果表明,低甲基化介导的转录组修饰激活了以RpMYB2为中心的基因网络,从而增强了刺槐下胚轴切段的不定根再生能力。这些发现为通过遗传改良提高植物再生能力和增加木材产量,同时抵御环境损害提供了理论基础。

图1:5-azaC处理介导全基因组低甲基化。

图2:DNA低甲基化导致转录组变化,从而引起基因差异表达。
精读>>>项目文章|Plant Cell Environ:WGBS+RNA-seq助力揭示植物不定根再生的DNA甲基化调控机制
易基因提供全面的表观基因组学(DNA甲基化、DNA羟甲基化、cfDNA)和表观转录组学(m6A、m5C、m1A、m7G、ac4C、RNA与蛋白互作)、DNA与蛋白互作及染色质开放性技术方案(ChIP-seq、ATAC-seq),更多表观组学或多组学研究可关注易基因公众号、网站、市场微信号等,期待与各位老师开展合作交流。
参考文献:
Zhao YL, et al. MADS-box protein PpDAM6 regulates chilling requirement-mediated dormancy and bud break in peach. Plant Physiol. 2023 Aug 31;193(1):448-465. doi: 10.1093/plphys/kiad291.
Luo JH, et al. RNA m6A modification facilitates DNA methylation during maize kernel development. Plant Physiol. 2023 Nov 23. doi: 10.1093/plphys/kiad625.
Hussain SS, et al. DNA Hypomethylation Activates the RpMYB2-Centred Gene Network to Enhance Regeneration of Adventitious Roots. Plant Cell Environ. 2024 Oct 28. doi: 10.1111/pce.15236.
相关阅读:
1、Nat Genet/IF29:董朝斌团队ChIP-seq等揭示作物株型穗型发育调控新机制 助力表观遗传育种驯化改良(顶刊佳作)
2、PNAS:朱健康/郎曌博/牛庆丰团队ChIP-seq+WGBS揭示番茄果实成熟中DNA甲基化与转录因子互作的分子机制
3、Cell封面:中国科学家杨学勇/黄三文m6A-seq等揭示同义突变通过表观转录调控机制决定生物性状|顶刊突破
4、表观遗传学和表观转录组修饰在植物金属和准金属暴露中的作用 | 抗逆综述
5、Science(IF 44.7):植物中进化的表观遗传时钟
6、干旱胁迫下的作物DNA甲基化动态变化 | 植物抗逆
7、群体表观遗传学:植物组学时代的DNA甲基化研究
8、Nat Rev Genet (IF52) 重磅综述深度解读:植物的表观基因组重塑之力——从细胞内部到跨物种交流
项目文章
