当前位置: 首页 > news >正文

【GitHub每日速递 250929】告别手动查资料!这两个开源项目(17.8k+星)让 AI 帮你做深度研究,报告自动生成

image

原文:https://mp.weixin.qq.com/s/uxRt8xAdWX59n3RkoDJ5Vg

AI + 搜索引擎 = 无敌研究助手?这个开源项目让深度调研效率翻倍

1

项目概述

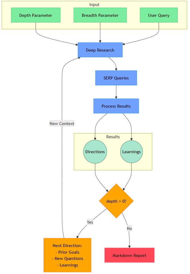
Open Deep Research 是一个基于 AI 的研究助手,通过结合搜索引擎、网页抓取和大型语言模型,对任何主题进行迭代式深度研究。该项目旨在提供深度研究代理的最简单实现,目标是将仓库大小控制在 500 行代码以内,以便于理解和扩展。

项目地址:https://github.com/dzhng/deep-research

主要语言:TypeScript

stars: 17.8k

核心功能

  • 迭代研究:通过迭代生成搜索查询、处理结果并基于发现进行深入研究
  • 智能查询生成:使用 LLM 根据研究目标和先前发现生成有针对性的搜索查询
  • 深度与广度控制:可配置的参数控制研究的广度和深度
  • 智能跟进:生成后续问题以更好地理解研究需求
  • 综合报告:生成包含发现和来源的详细 markdown 报告
  • 并发处理:并行处理多个搜索和结果,提高效率

工作原理

项目遵循以下工作流程:

  • 接收用户查询、广度参数和深度参数
  • 生成 SERP(搜索引擎结果页)查询
  • 处理搜索结果,提取学习内容和研究方向
  • 根据深度参数决定是否继续深入研究:
    • 如果深度 > 0,基于先前目标、新问题和学习内容生成下一个研究方向
    • 如果深度 = 0,生成最终的 markdown 报告

技术栈

  • 依赖库
    • @ai-sdk/fireworks@ai-sdk/openai:AI 模型集成
    • @mendable/firecrawl-js:网页搜索和内容提取
    • ai:AI 功能支持
    • express:可能用于构建 API 服务
    • p-limit:控制并发处理
    • zod:类型验证

环境要求

  • Node.js 环境(项目指定 Node.js 22.x)
  • 以下 API 密钥:
    • Firecrawl API(用于网页搜索和内容提取)
    • OpenAI API(用于 o3 mini 模型)

安装与设置

Node.js 方式

  • 克隆仓库
  • 安装依赖:npm install
  • .env.local 文件中设置环境变量(FIRECRAWL_KEY 等)

Docker 方式

  • 克隆仓库
  • .env.example 重命名为 .env.local 并设置 API 密钥
  • 构建镜像:docker build -f Dockerfile
  • 运行容器:docker compose up -d
  • 在容器中执行:docker exec -it deep-research npm run docker

社区实现

  • Python 版本:https://github.com/Finance-LLMs/deep-research-python

🦌 DeerFlow 仓库介绍

2

项目概述

DeerFlow(全称 Deep Exploration and Efficient Research Flow,即深度探索与高效研究流程)是一个社区驱动的深度研究框架,基于开源社区的杰出成果构建而成。其核心目标是将语言模型与网络搜索、爬虫、Python 代码执行等专业工具相结合,同时回馈开源社区。

项目地址:https://github.com/bytedance/deer-flow

主要语言:python

stars: 17.2k

主要特点

  • 无缝集成语言模型与各类专业工具,支持网页搜索、数据爬取、Python 代码执行等功能
  • 社区驱动,源于开源并回馈开源社区
  • 提供 Web UI 界面,便于用户操作使用
  • 支持生成全面的研究报告,还能基于报告创建播客音频等内容

应用场景

可用于多种深度研究任务,例如:

  • 分析热门技术(如 OpenAI Sora、Google 的 Agent to Agent 协议等)
  • 追踪 GitHub 热门仓库信息
  • 研究特定主题(如比特币价格波动、LLM 相关知识等)
  • 生成各类专题报告(如南京传统菜肴介绍、出租公寓装饰指南等)

部署与使用

  • 已正式入驻火山引擎的 FaaS 应用中心,用户可通过体验链接在线体验
  • 支持基于火山引擎一键部署
  • 也可本地部署,需满足 Python 3.12+ 和 Node.js 22+ 等环境要求,通过 git 克隆仓库后按照文档进行安装配置

相关资源

  • 官方网站:https://deerflow.tech/
  • 提供多语言文档,包括英文、简体中文、日本语、德语等
  • 仓库中包含多个示例研究报告和使用案例,帮助用户快速了解其功能和使用方法
http://www.hskmm.com/?act=detail&tid=20585

相关文章:

  • 订单模块
  • PS中如何让文字中两行文字实现左对齐且中间部分文字对齐
  • 告别复制粘贴!Chat2File-DeepSeek 让 DeepSeek 对话成果直接变“成品” - 指南
  • 详解 PHP 中的命名空间 Namespace 与 PSR4 自动加载
  • 构建易受攻击的AWS DevOps环境:CloudGoat场景实践
  • 摩尔线程88天过会,过会当天提交注册:看懂这3个关键,才算懂国产GPU的“生存逻辑”
  • 2025最新四面刨厂家权威推荐排行榜:四面刨厂家实力品牌测评,含定制,高速,重型四面刨优选指南
  • Java之泛型使用教程
  • 单调栈优化DP [ROI 2018] Decryption
  • 上海住宅新规调整,背后的野心可大了
  • 魔兽争霸3冰封王座安装包下载
  • vscode tunnel远程隧道访问 正确重启方法
  • PS时文本框图层如何与图片图层水平中心对齐
  • AI两周手搓一个进度管理神器,快来安排你的国庆假期吧
  • MX 练石 2025 NOIP #10
  • 读人形机器人26人类情感
  • 岐金兰AI元人文构想的全面系统研究——声明ai研究
  • Amazon Q Developer扩展安全漏洞分析与修复指南
  • 价值共生的语法革命:从“悬荡悟空”到“元人文构境”
  • 2025工业冷水机、风冷式、螺杆式、小型、水冷式、实验室等多类型冷水机品牌排行榜,帮企业选靠谱设备
  • FreeFileSync 本地文件同步及开机自启
  • 2025登车桥生产厂家最新推荐榜单:聚焦月台登车桥、装卸登车桥、卸货平台登车桥、10吨登车桥产品,精选五家实力企业助力采购
  • 2025 年最新留学中介机构 TOP3 权威推荐排行榜,深度解析留学机构服务特色与核心优势
  • 2025 年最新权威推荐!化妆品代工公司 TOP3 排行榜:OEM/ODM/ 一站式服务优质企业精选指南
  • 2025年中国超声波清洗机源头厂家最新权威推荐排行榜:聚焦核心优势精选超声波清洗机品牌助力企业选购
  • 2025 年传感器品牌最新权威推荐排行榜:聚焦磁致伸缩等多类型传感器,传感器厂家选购指南!
  • 2025 年杭州画室推荐:之江画室 —— 央清班十年口碑加持,设计学录取亮眼的专业美术培训之选
  • 从流程适配到合规校验:AI赋能智能工单5天交付全流程
  • Tabnine+Sourcery协同:企业级动态仪表盘4天落地的底层逻辑
  • MySQL数据误删或者误更新如何恢复25-9-29